Leading the Design for MIBAiO: Building the Future of Smart Homes
Leading the Design for MIBAiO: Building the Future of Smart Homes



At a Glance
At a Glance
21%
increase in Online Sales
$80.4K
Annual Revenue
42%
Automation adoption rate
32%
reduction in customer support
The Problem Space
Early product research -
Early product research -
Early product research -
“People talk about smart products, but they’re so expensive. Even a single good product costs $30—and that’s just one! How do we afford to make our home smart?”
“People talk about smart products, but they’re so expensive. Even a single good product costs $30—and that’s just one! How do we afford to make our home smart?”
“People talk about smart products, but they’re so expensive. Even a single good product costs $30—and that’s just one! How do we afford to make our home smart?”
This question, raised by one of our early users, perfectly captured the frustration faced by countless homeowners. Smart home solutions promised convenience but often came at a high cost and required replacing existing appliances.
At MIBAiO (Manual Internet Bluetooth All-In-One), we set out to change that. Our goal was to design a solution that:
✅ Made smart home technology affordable and accessible.
✅ Allowed users to upgrade legacy appliances instead of replacing them.
✅ Delivered a seamless and intuitive experience, even for first-time users.
As the Head of Design, I wasn’t just creating an app—I was building an ecosystem that solved these problems thoughtfully and elegantly.
This question, raised by one of our early users, perfectly captured the frustration faced by countless homeowners. Smart home solutions promised convenience but often came at a high cost and required replacing existing appliances.
At MIBAiO (Manual Internet Bluetooth All-In-One), we set out to change that. Our goal was to design a solution that:
✅ Made smart home technology affordable and accessible.
✅ Allowed users to upgrade legacy appliances instead of replacing them.
✅ Delivered a seamless and intuitive experience, even for first-time users.
As the Head of Design, I wasn’t just creating an app—I was building an ecosystem that solved these problems thoughtfully and elegantly.
This question, raised by one of our early users, perfectly captured the frustration faced by countless homeowners. Smart home solutions promised convenience but often came at a high cost and required replacing existing appliances.
At MIBAiO (Manual Internet Bluetooth All-In-One), we set out to change that. Our goal was to design a solution that:
✅ Made smart home technology affordable and accessible.
✅ Allowed users to upgrade legacy appliances instead of replacing them.
✅ Delivered a seamless and intuitive experience, even for first-time users.
As the Head of Design, I wasn’t just creating an app—I was building an ecosystem that solved these problems thoughtfully and elegantly.
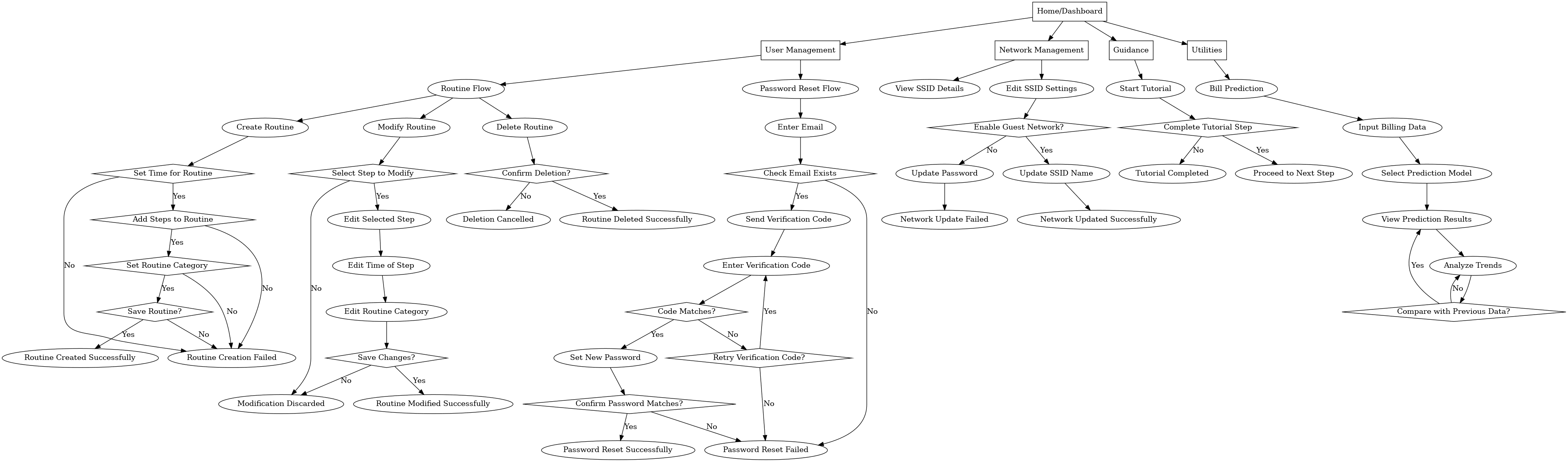
The Product Process: Delivering the Seamless Experience



Simplifying Complexity
Managing multiple rooms and devices in a smart home can quickly become overwhelming, especially for users new to smart technology. Traditional smart home apps often buried functionality under layers of confusing menus, leaving users frustrated.
Managing multiple rooms and devices in a smart home can quickly become overwhelming, especially for users new to smart technology. Traditional smart home apps often buried functionality under layers of confusing menus, leaving users frustrated.
Managing multiple rooms and devices in a smart home can quickly become overwhelming, especially for users new to smart technology. Traditional smart home apps often buried functionality under layers of confusing menus, leaving users frustrated.



What You See Here:
Multi-Room Navigation: The tabs at the top allow users to quickly switch between rooms, mirroring how they think about their home.
Device Clarity: Devices are grouped visually within each room, with clear labels and actionable toggles (e.g., turning devices on/off).
Batch Control: Features like “Turn Everything On” provide one-touch solutions for managing multiple devices at once, simplifying repetitive tasks.
What You See Here:
Multi-Room Navigation: The tabs at the top allow users to quickly switch between rooms, mirroring how they think about their home.
Device Clarity: Devices are grouped visually within each room, with clear labels and actionable toggles (e.g., turning devices on/off).
Batch Control: Features like “Turn Everything On” provide one-touch solutions for managing multiple devices at once, simplifying repetitive tasks.
What You See Here:
Multi-Room Navigation: The tabs at the top allow users to quickly switch between rooms, mirroring how they think about their home.
Device Clarity: Devices are grouped visually within each room, with clear labels and actionable toggles (e.g., turning devices on/off).
Batch Control: Features like “Turn Everything On” provide one-touch solutions for managing multiple devices at once, simplifying repetitive tasks.
Creating the Automation Space
The process of creating automations should feel intuitive and effortless, even for first-time users. For MIBAiO, I designed an automation system that guides users step-by-step, making it easy to configure routines for their smart home devices.
The process of creating automations should feel intuitive and effortless, even for first-time users. For MIBAiO, I designed an automation system that guides users step-by-step, making it easy to configure routines for their smart home devices.
The process of creating automations should feel intuitive and effortless, even for first-time users. For MIBAiO, I designed an automation system that guides users step-by-step, making it easy to configure routines for their smart home devices.
Why this Design?
Why this Design?
Step-by-Step Clarity
By breaking the process into sequential steps—triggers, devices, actions—I ensured users only focus on one decision at a time. This reduces overwhelm and builds confidence throughout the process.
Natural Organization
Triggers and devices are organized logically, mirroring how users think about their routines (e.g., time, device states, or room context). This intuitive structure makes automation setup feel effortless.
Designed for Everyone
The flow strikes a balance: it’s simple enough for first-time users while still flexible for advanced users to build complex routines. This adaptability ensures the system works for all experience levels.
How Do we Manage Access in a Shared Smart Home?



Smart homes are shared spaces, but traditional systems lack the flexibility to customize access, leading to frustration and security concerns. I designed a role-based permissions system to make managing access simple, secure, and adaptable.
Smart homes are shared spaces, but traditional systems lack the flexibility to customize access, leading to frustration and security concerns. I designed a role-based permissions system to make managing access simple, secure, and adaptable.
Smart homes are shared spaces, but traditional systems lack the flexibility to customize access, leading to frustration and security concerns. I designed a role-based permissions system to make managing access simple, secure, and adaptable.
Tailored Access for Shared Spaces
Users can assign roles like “Guest” or a family member and customize their access to devices or rooms. This ensures privacy and security while allowing flexibility based on individual needs.
Effortless Configuration
The interface is designed to make setting permissions straightforward. With just a few taps, users can define who controls specific devices, reducing confusion and saving time.
Designed for Real-Life Scenarios
Whether it’s managing access for a child, a temporary Airbnb guest, or a roommate, the system adapts to various household situations, making it both practical and versatile.
Tailored Access for Shared Spaces
Users can assign roles like “Guest” or a family member and customize their access to devices or rooms. This ensures privacy and security while allowing flexibility based on individual needs.
Effortless Configuration
The interface is designed to make setting permissions straightforward. With just a few taps, users can define who controls specific devices, reducing confusion and saving time.
Designed for Real-Life Scenarios
Whether it’s managing access for a child, a temporary Airbnb guest, or a roommate, the system adapts to various household situations, making it both practical and versatile.
Tailored Access for Shared Spaces
Users can assign roles like “Guest” or a family member and customize their access to devices or rooms. This ensures privacy and security while allowing flexibility based on individual needs.
Effortless Configuration
The interface is designed to make setting permissions straightforward. With just a few taps, users can define who controls specific devices, reducing confusion and saving time.
Designed for Real-Life Scenarios
Whether it’s managing access for a child, a temporary Airbnb guest, or a roommate, the system adapts to various household situations, making it both practical and versatile.
How Do You Show Real Value in a Smart Home?
To stand out in a crowded market, we needed to show more than convenience—we had to prove real, measurable value. That’s why we introduced the Bill Predictor, a feature designed to highlight MIBAiO’s energy efficiency by predicting monthly electricity costs and savings.
To stand out in a crowded market, we needed to show more than convenience—we had to prove real, measurable value. That’s why we introduced the Bill Predictor, a feature designed to highlight MIBAiO’s energy efficiency by predicting monthly electricity costs and savings.
To stand out in a crowded market, we needed to show more than convenience—we had to prove real, measurable value. That’s why we introduced the Bill Predictor, a feature designed to highlight MIBAiO’s energy efficiency by predicting monthly electricity costs and savings.



The Result
Marketing this "Save on Electricity Bills" helped us get 100+ orders in 2 months
The Result
Marketing this "Save on Electricity Bills" helped us get 100+ orders in 2 months
The Result
Marketing this "Save on Electricity Bills" helped us get 100+ orders in 2 months
Highlighting Energy Savings
The design focused on clarity, presenting savings in a way users could easily understand and trust.
Simplifying Key Insights
The design focused on clarity, presenting savings in a way users could easily understand and trust.
Showcasing Surge Protection’s Impact
By tying savings directly to the surge protection feature, the Bill Predictor reinforced MIBAiO’s financial and environmental value.
Highlighting Energy Savings
The design focused on clarity, presenting savings in a way users could easily understand and trust.
Simplifying Key Insights
The design focused on clarity, presenting savings in a way users could easily understand and trust.
Showcasing Surge Protection’s Impact
By tying savings directly to the surge protection feature, the Bill Predictor reinforced MIBAiO’s financial and environmental value.
Highlighting Energy Savings
The design focused on clarity, presenting savings in a way users could easily understand and trust.
Simplifying Key Insights
The design focused on clarity, presenting savings in a way users could easily understand and trust.
Showcasing Surge Protection’s Impact
By tying savings directly to the surge protection feature, the Bill Predictor reinforced MIBAiO’s financial and environmental value.
The Business Impact
The Business Impact
21%
increase in Online Sales
$80.4K
Annual Revenue
42%
Automation adoption rate
32%
reduction in customer support
It’s rewarding to see how these design decisions continue to drive tangible business results and resonate with users. MIBAiO’s success in the market reflects how thoughtful design can bridge the gap between user needs and business goals.
It’s rewarding to see how these design decisions continue to drive tangible business results and resonate with users. MIBAiO’s success in the market reflects how thoughtful design can bridge the gap between user needs and business goals.


